蛋白非标记定量分析是指不需要稳定同位素标记样本,每个样本分别上机检测。由于不需要对样本进行标记,蛋白非标记定量分析技术成本较低,并且对一次检测的样本量无限制,可同时比较多个样本的蛋白质表达差异。
 
根据质谱数据采集模式的不同,蛋白非标记定量又分为利用数据依赖采集模式(DDA)的label free方法(LFQ),和利用数据非依赖采集模式(DIA)的DIA方法。蛋白定量DIA技术将质谱整个全扫描范围分为若干个窗口,高速、循环地对每个窗口中的所有离子进行选择、碎裂、检测,因此可以无遗漏地获得样本中所有离子的全部碎片信息,数据利用度大大提高,缺失值更少。因此重复性大幅提升,定量准确性更高。蛋白定量DIA技术被Nature Methods杂志评为2015年最值得关注的技术,近年来受到了越来越多的关注。
 
 

 

应用领域

  1. 不同处理、不同生理/病理状态下样本中的蛋白质表达变化;
  2. 蛋白DIA定量技术特别适合大样本量的蛋白质研究。

 

 

技术路线
             

 

分析内容

 
1. 标准信息分析 2. 定制化信息分析
a) 质谱准确度评估
b) 参考蛋白数据库建立(DIA)
c) 蛋白数据库建立与Mascot软件搜索(LFQ)
d) 蛋白质鉴定与定量
e) 蛋白质功能注释(GO功能、KEGG代谢通路、COG/KOG)
f) 蛋白高级注释(蛋白结构域分析、转录因子分析、亚细胞定位分析)
g) 差异蛋白分析(差异基因筛选、差异比较火山图、差异比较热图)
h) 差异蛋白GO/KEGG/DO/Reactome功能富集分析(DO仅限人、Reactome仅限部分物种)
i) GSEA(GO/KEGG/DO/Reactome,DO仅限人、Reactome仅限部分物种)
a) 蛋白质组与转录组关联分析
b) 蛋白互作网络分析
 
 
 
 
 
 
 
 

 

 

样品要求/项目周期

 

请咨询当地销售了解详情。

 

 

参考文献

[1] Hu A, Noble W S, Wolfyadlin A, et al. Technical advances in proteomics: new developments in data-independent acquisition.[J]. F1000Research, 2016.
[2] Sajic T, Liu Y, Aebersold R, et al. Using data-independent, high-resolution mass spectrometry in protein biomarker research: Perspectives and clinical applications[J]. Proteomics Clinical Applications, 2015: 307-321.[3] Musa Y R, Boller S, Puchalska M, et al. Comprehensive Proteomic Investigation of Ebf1 Heterozygosity in Pro-B Lymphocytes Utilizing Data Independent Acquisition.[J]. Journal of Proteome Research, 2018, 17(1):76

 

Q1: 如何评判样本能否做代谢组或蛋白组(比如-80℃保存了两年、或者用麻醉剂进行处理)?

A: 针对这种情况要咨询公司销售,评估样本的可检测性。一般情况下,样本-80℃保存半年对蛋白、代谢检测影响不大,可正常使用。如果保存时间更久,可与销售咨询,进行预实验,通过预实验的检测结果判断样本情况。

 

 如果使用麻醉剂等试剂对样本进行预处理,对物质检测结果一定会有影响的。

 

 

Q2蛋白、代谢检测可否分批送样?

A: 不建议分批送样,因为仪器稳定性、实验操作人员不同、质谱仪保养清洁等原因会导致不同批次检测结果出现明显的批次效应,且批次效应很难消除,有时批次间的差异会大于样本间的差异。如果真的由于试验需要时间梯度或者样本自身原因,建议先取样,用液氮猝灭后至于-80℃保存,等到所有样本收集完再统一检测。

 

Q3如何选择蛋白质组检测方法?

A: 如果研究常规蛋白质组,在样本数少于32个时,建议使用TMT,大于32个时可使用DIA或者direct DIADIAdirect DIA的区分主要在于,direct DIA不需要建库,可直接使用DIA结果进行定性定量,整个项目周短,成本低。

 

 Q4: DIA技术优势这么明显,现在很受欢迎,那蛋白质检测是不是只用DIA就可以?

A: 并不是,研究人员需要根据研究目的选择更合适的技术。

如,做常规蛋白质组实验,样本数是16个,我们更建议大家使用TMT

原因有:1)定量结果更多。对于常规动植物组织,TMT可通过大量的分级(fractionation),提升定量蛋白的数量,而DIA不做分级,定量的结果要低于TMT;

2)无法发挥DIA稳定性。TMTpro可对16个样本同时标记,混合上机检测,没有平行性的问题。而DIA则是16个样本单独上机检测,DIA的稳定性没有发挥空间。

3)性价比不高。 DIA的实验流程比较复杂,需先建一个图谱library。在样本数量少的情况下,先花机时完成libirary构建,再花机时进行样本的DIA检测。反而不如一次性做TMT来得经济、快捷。

 

如果是样本数较多(大于32个)或者检测血液样本时可优先选择DIA

 

 

 

 

 

蛋白组分析微藻源胞外囊泡联合中药水凝胶通过能量稳态调控治疗骨关节炎

 

合作单位:浙江大学第一附属医院

发表期刊:ACS Nano

 

 

目的:开发基于螺旋藻胞外囊泡(SP-EVs)和中药水凝胶(Rh Gel)的联合疗法,改善骨关节炎能量代谢失衡。

取材:从螺旋藻培养液中分离的SP-EVs,三个生物学重复 

 

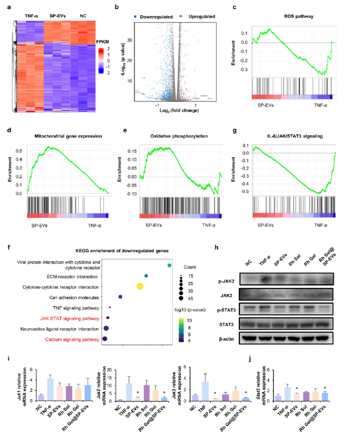
结果:​SP-EVs的分离与特性: SP-EVs呈纳米盘状结构(50-100 nm,Zeta电位-13 mV),含有丰富的ATP依赖蛋白(如ATPB)和代谢相关蛋白(如TFAM)。 蛋白质组学分析显示,SP-EVs富集于能量代谢、氧化还原和线粒体功能相关通路(如KEGG代谢通路、COG能量转化相关蛋白)。

​Rh Gel@SP-EVs的合成与表征: 大黄酸通过自组装形成三维纳米纤维网络水凝胶(Rh Gel),负载SP-EVs后形成Rh Gel@SP-EVs复合物,具有pH响应性(在酸性OA微环境中缓释SP-EVs和Rh)。 Rh Gel@SP-EVs在37℃下逐步降解,可持续释放活性成分超过7天。​

细胞实验验证:​细胞摄取:PKH67标记的SP-EVs可被软骨细胞(ATDC5)高效内吞,并在小鼠关节软骨细胞内积累(荧光成像证实)。​

线粒体功能恢复: Rh Gel@SP-EVs显著降低TNF-α诱导的ROS水平(P<0.01),修复线粒体膜电位(JC-1红/绿荧光比从5.9恢复至10.4,​P<0.001)。 上调线粒体生物合成标志物TFAM和ATP合成酶ATPB的表达(Western blot和免疫荧光验证)。 ATP水平提升:TNF-α组ATP含量为对照组的52%,Rh Gel@SP-EVs组恢复至91%(P<0.001)。​抗炎与代谢调节: 抑制促炎因子(IL-6、TNF-α)分泌,降低软骨分解代谢酶(MMP13、ADAMTS5)表达,促进胶原II合成。 通过抑制JAK-STAT3信号通路减轻炎症反应。​动物模型疗效: 在DMM(内侧半月板失稳)和MIA(碘乙酸钠)诱导的小鼠OA模型中,关节内注射Rh Gel@SP-EVs: 显著改善OA病理评分(OARSI评分下降50%,​P<0.01)。 减少软骨降解、骨赘形成和滑膜炎,延缓关节退变(Micro-CT和组织学分析)。 体内生物安全性验证:无血液毒性或组织损伤。

 

图1. 线粒体能量代谢与炎症调控机制

 

 

 

 

 

参考文献

Liang, Feng, et al. "Microalgae-derived extracellular vesicles synergize with herbal hydrogel for energy homeostasis in osteoarthritis treatment." ACS nano 19.8 (2025): 8040-8057.