翻译组测序是指对与核糖体结合的正在翻译的RNA片段进行测序,来准确获取样本中所有可翻译分子(包括mRNA和其他潜在可翻译RNA分子如lncRNA, circRNA等)的信息与精确定量,是连接转录组与蛋白质组之间的桥梁。Ribo-seq (Ribosome profiling sequencing)是最常用的一种翻译组测序技术,该技术利用RNA酶消化细胞中的RNA,得到被核糖体保护的正在翻译的RNA片段(ribosome footprints, RFs),然后对这些RFs进行富集、测序与分析。翻译组测序可以研究细胞内基因翻译的水平、区域、速率等,结合转录组、小RNA测序、蛋白组等进行关联分析,可以更精确地研究转录后调控、翻译调控机制。

 

 

应用领域

1. 动植物逆境胁迫下的调控机制
2. 个体发育衰老的分子机制
3. 肿瘤发生发展机制
 
 
 
技术路线

 

分析内容

1. 标准信息分析

a) 原始数据过滤与测序质量评估

b) 比对去除核糖体RNAtRNAsRNA

c) Reads长度分布统计与长度过滤

d) 比对参考基因组

e) 测序饱和度分析

f) RF在基因组上的分布统计与分类

g) 三碱基节律分析

h) 各长度RFs比对密码子分布

i) 翻译暂停分析

j) 翻译基因统计与表达量分析

k) 样本关系分析

l) 组间差异翻译基因分析

m) 差异翻译基因的GO/KEGG功能富集分析

n) GSEA

o) sORF鉴定、定量、注释

2. 高级信息分析(与转录组关联分析)

 

a) 基因翻译水平与转录水平比较

b) 翻译效率计算

c) 翻译效率与转录水平的关系分析

d) 差异翻译效率分析

e) 基因翻译效率差异与转录差异比较

f) uORF对翻译效率影响分析

 

3. 个性化定制分析

 

a) circRNA翻译分析

b) Small ORFuORF/dORF, lncRNA等)翻译分析

c) 与蛋白质组的关联分析(需有蛋白质组数据)

d) 与m6A的关联分析

 

 

样品要求/项目周期

 

 

请咨询当地销售了解详情。

 
 
 
 
 
 
参考文献
[1] Ingolia N T. Ribosome profiling: new views of translation, from single codons to genome scale[J]. Nature Reviews Genetics, 2014, 15(3): 205-213.
[2] Brar G A, Weissman J S. Ribosome profiling reveals the what, when, where and how of protein synthesis[J]. Nature Reviews Molecular Cell Biology, 2015, 16(11): 651-664.
[3] Sendoel A , Dunn J G , Rodriguez E H , et al. Translation from unconventional 5′ start sites drives tumour initiation[J]. Nature, 2017, 541(7638):494-499.
 

Q:翻译组需要做生物学重复吗?

A:建议做生物学重复。因为翻译组需要做定量分析,而涉及到定量分析的组学, 需要进行组间的差异分析, 生物学重复不仅可以提供差异分析的检验基础, 而且可以证明结论具有普适性。

 

Q: 使用Ribo-seq技术预测lncRNA的翻译能力时,是检测内源性高表达的细胞,还是需要先过表达lncRNA再进行测序?

A: 如果有特定的目标lncRNA,建议通过过表达后再进行测序,这样可以提高翻译产物的丰度,便于检测;如果没有特定的目标lncRNA,则不建议进行过表达,因为过表达会改变细胞的原始状态(即野生型状态),可能影响结果的真实性。

 

Q: 如果想鉴定ORF,是否需要与RNA-seq数据联合分析?

A: 建议尽量与RNA-seq数据联合分析。因为当ORF发生翻译时,研究者通常也会关注不同样本之间ORF翻译水平的差异,而RNA-seq数据可以提供转录本表达量的信息,有助于更全面地解析翻译调控机制。

 

Q: 研究lncRNA的翻译是否需要设计特殊引物?还是可以直接通过Ribo-seq筛选lncRNA?

A: 建议先通过Ribo-seq进行初步筛选。由于lncRNA数量庞大,且其序列上可能存在多个潜在的ORF,如果没有Ribo-seq数据的指导,研究者将难以确定具体研究哪一个lncRNA或哪一个ORF具有翻译活性。因此,通过Ribo-seq筛选出具有翻译信号的lncRNA后,再进一步深入研究,可以显著减少实验的盲目性和时间成本。

 

Q:翻译组中如何对ORF进行编码能力预测?

A:首先如果一个sORF内有越高的RFs信号,则代表在这个区域有越多核糖体复合物停留,则其可以翻译蛋白的可能性越大。因此首先用唯一比对的reads进行FPKM计算,至少在一组样本中平均FPKM大于1的ORF才会进行编码能力的预测。

 

Q:翻译效率(TE)怎么理解?

A:翻译效率代表样本中某个基因的总RNA分子与核糖体结合并进行翻译的比例。利用Ribo-seq和RNA-seq的数据,可以直接计算这个数值,TE的计算公式为:TE = (FPKM in Ribo-seq / (FPKM in RNA-seq),可以用来衡量单位转录本上结合的核糖体数目,也就是翻译量的多少。

 

 

 

环状RNA编码的小肽通过调节STAT1的SUMO化与磷酸化的平衡来阻断免疫原性铁死亡

 

合作单位:中国药科大学

发表期刊:Molecular Cancer



随着2017年的第一篇报道环状RNA被发现可翻译, 环状RNA翻译为环状RNA的功能研究提供了新的方向。从逻辑上说,多肽属于微量就可以起到巨大效应的分子,所以对于较低丰度的环状RNA更有可能通过翻译多肽来起到生物学作用。中山大学附属第一医院的张弩教授在之前的研究中,分别报道了蛋白编码基因(FBXW7和SHPRH)在形成环状RNA后形成新的功能多肽,且具有肿瘤抑制功能。

 

 

研究背景:
免疫检查点阻断(ICB)疗法是目前黑色素瘤的主要治疗方法,但其临床响应率仍然较低,需要寻找新的治疗策略。而CircRNAs往往在ICB治疗的癌症中持续高表达,这些CircRNA可以影响肿瘤免疫微环境,并且与肿瘤免疫治疗的疗效相关。
研究目的:
结合RNA-seq、Ribo-seq和质谱技术,探索影响黑色素瘤ICB疗效的因素,并找到可能的circRNA治疗靶点。
测序材料:
经过PD-1抑制剂治疗和脂质体药物与PD-1联合抑制剂治疗小鼠的黑色素瘤肿瘤组织

多组联合分析确定关键circRNA

1.基于RNA-seq和Ribo-seq寻找目标circRNA
为找到在ICB治疗中持续高表达的CircRNAs,作者对单独使用PD-1抑制剂和与脂质体药物联合治疗的小鼠黑色素瘤组织进行了RNA-seq和Ribo-seq,通过差异分析,作者筛选出了17个在单独治疗中上调,而在联合治疗中下调的CircRNA(图1a)。接着,作者使用IRESfinder软件评估了这17个circRNAs的内部核糖体进入位点(IRES)区域活性,并联合差异分析(图1b)发现,与单一治疗相比,联合治疗后circPIAS1表达下调,表明其可能是促进黑色素瘤生长和阻碍免疫药物的有效性的关键circRNA。(基于Ribo-seq来鉴定circRNA的方法可见文末的总结处)
 
图1 a.通过RNA-seq和Ribo-seq筛选到17个候选circRNA;b.使用IRES评分和差异指数进一步鉴定高蛋白编码潜力的circRNA
 
2.circPIAS1的序列特征及定位研究
作者通过分析circRNA的序列特征,发现其来源于PIAS1基因的外显子3-6,且小鼠和人的circPIAS1有94.71%的序列保守性(图1c-d)。此外,通过gDNA和cDNA的PCR扩增,证实了circPIAS1在人和小鼠黑色素瘤细胞中确实存在。通过RNaseR耐受性实验,进一步确认了circPIAS1的环状结构。通过FISH实验,发现circPIAS1主要定位于细胞核内,且与正常组织相比,黑色素瘤组织中circPIAS1的表达水平显著升高。
3.circPIAS1编码多肽能力的验证
通过circPrimer2.0数据库预测,作者发现circPIAS1可能编码一个108aa长度的多肽circPIAS1-108aa(图2a)。通过双荧光素酶报告实验,作者确定了小鼠和人circPIAS1的IRES序列分别位于81-254bp和21-194bp处,且通过截断IRES序列,发现主要活性区域集中在后半部分。最后,通过LC-MS/MS检测,作者成功鉴定了circPIAS1-108aa的多肽片段,包括其特异的尾部序列,确定了circPIAS1在黑色素瘤细胞中的编码能力。
此外,作者还评估了circPIAS1过表达和敲低对circPIAS1-108aa表达水平的影响,结果显示circPIAS1过表达可显著增加circPIAS1-108aa的表达,而敲低则相反。这些结果表明,circPIAS1确实存在与黑色素瘤细胞中且能编码一个108aa长度的多肽。

功能研究—探索发挥的潜在作用

4.circPIAS1对细胞的功能影响
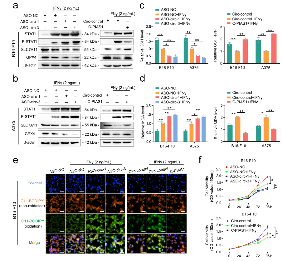
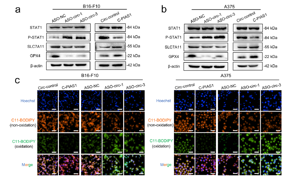
首先通过CCK-8和EdU等一系列实验检测过表达circPIAS1对黑色素瘤细胞增殖的影响,结果发现circPIAS1的促癌作用依赖于其编码的108aa肽,circPIAS1-108aa蛋白水平的升高显著促进了黑色素瘤细胞的增殖。进一步的circPIAS1体内敲低和过表达实验发现,CircPIAS1-108aa可通过抑制STAT1磷酸化来激活SLC7A11/GPX4信号通路,从而促进肿瘤生长和逃避免疫治疗。
图3.CircPIAS1-108aa通过抑制P-STAT1/SLC7A11/GPX4信号通路保护黑色素瘤免受铁死亡。

机制探究—由点至线,阐述完整“故事”

5.CircPIAS1-108aa降低ICB治疗的有效性的机制
研究表明,用ICB治疗后,活化的CD8T细胞会产生高水平的IFNγ进而促进STAT1磷酸化,抑制SLC7A11/GPX4信号通路,并诱导黑素瘤中的铁死亡。因此,作者推测circPIAS1-108aa可能通过抑制这种特异性通路来抵消IFNγ的影响。通过检测IFNγ诱导下circPIAS1敲低或过表达对P-STAT1/SLC7A11/GPX4信号通路、GSH和MDA水平以及细胞膜脂质过氧化损伤的影响发现,circPIAS1-108aa确实可通过抑制STAT1磷酸化来抵抗IFNγ诱导的免疫性铁死亡,这反过来降低了ICB治疗的有效性。
图4.CircPIAS1-108aa通过抑制STAT1磷酸化抵抗IFNγ诱导的免疫原性铁死亡
 
6.circPIAS1-108aa抑制STAT1磷酸化的具体机制
通过circPIAS1过表达、敲低和敲除实验来观察STAT1磷酸化水平的变化,作者发现circPIAS1-108aa对STAT1磷酸化的抑制作用是独立的,不依赖于pias1。因此,作者又通过构建STAT1-flag、SUMO1-His和circPIAS1过表达载体,并使用IP和WesternBlot检测STAT1的SUMO化和磷酸化水平,最终发现circPIAS1-108aa通过促进STAT1的SUMO化修饰来抑制其Tyr701位点的磷酸化,从而影响下游信号通路,最终抵抗免疫性铁死亡。
 
图5.circPIAS1通过招募Ranbp2增强STAT1的SUMO化修饰来抑制STAT1的磷酸化
 

体内模型—进一步研究体内生物学功能

7.抑制circPIAS1可以显著增强PD-1抑制剂的抗黑色素瘤效果
以上研究均在体外进行,接下来作者为确定circPIAS1在黑色素瘤中的作用及其作为治疗靶点的潜力,进行了一系列体内实验。
作者在C57BL/6J小鼠中建立了黑色素瘤皮下接种模型,并分成四组给予不同的治疗,通过观察小鼠体重、脏器健康、肿瘤体积、P-STAT1水平、铁死亡和免疫微环境等来评估疗效,结果发现抑制circPIAS1可以显著增强PD-1抑制剂的抗黑色素瘤效果,这为提高黑色素瘤免疫治疗效果提供了新的思路。
 
 

案例小结

 
在这篇文章中,作者巧妙地利用RNA-seq、Ribo-seq和质谱技术,对黑色素瘤肿瘤组织进行分析,并发现了circPIAS1这个在黑色素瘤中高表达且具有编码蛋白的潜力的circRNA。后续通过一系列实验发现,circPIAS1是限制黑色素瘤免疫治疗效果的关键因素。抑制circPIAS1可以增强PD-1抑制剂的抗黑色素瘤作用,为提高ICB治疗效果提供了新的策略。
该文章先在体外完成了可编码circRNA的确定+小肽的功能研究+机制探究,接着又构建了小鼠的动物模型,进行了体内实验的功能探究,文章内容十分完整和丰富,有想研究circRNA编码小肽能力研究小伙伴可以借鉴一下此文章的研究思路(图8)。
 
图8文章整体研究思路图

 

 

参考文献:

Zang X, He X Y, **ao C M, et al. Circular RNA-encoded oncogenic PIAS1 variant blocks immunogenic ferroptosis by modulating the balance between SUMOylation and phosphorylation of STAT1[J]. Molecular Cancer, 2024, 23(1): 207.