Smart-seq2 单细胞转录组测序通过 SMART 扩增技术对单个细胞中的 mRNA 进行逆转录和 PCR 扩增,结合转座酶建库技术,最终使用高通量测序手段,对单细胞中 mRNA 进行基因表达定量、功能富集、代谢通路等分析。它可以解决传统 RNA 定量技术在早期胚胎发育、干细胞、癌症、免疫等研究领域中存在的样品量极低或细胞异质性的问题,是在单细胞水平研究基因表达强有力的工具,极大地拓展了RNA-Seq 的应用范围。
 
 
 
 
应用领域
 
  1. 单个细胞样本全转录本信息获取;
  2. 基因注释及筛选;
  3. 基因结构分析。
 
 
 

 

技术路线

 

 

分析内容

 
标准信息分析(需提供参考基因序列、参考基因组序列及基因注释结果) 高级信息分析 定制化信息分析

1. 测序质量评估与原始数据过滤,去除接头序列及低质量reads

2. 比对参考基因组或参考基因序列;

3. 测序与比对评估:数据比对统计,测序饱和度分析,测序随机性分析;

4. 基因表达统计:基因覆盖度,表达量,表达量丰度分布;

5. 新基因的转录本预测及注释(需有参考基因组);

6. 样本关系分析:主成分分析(PCA)、相关性检验、样本聚类图;

7. 差异表达基因分析:差异表达基因筛选,差异基因表达模式聚类分析(热图),差异基因GO功能富集分析、KEGG通路富集分析、DO基因疾病富集分析(人)、Reactome通路富集分析(人、大鼠、小鼠);

8. String数据库蛋白互作网络分析;

9. GSEA基因集富集分析。

1. SNP分析;

2. 基因结构优化(需有参考基因组);

3. 基因可变剪切鉴定(需有参考基因组)。

1. 基因表达趋势分析(需要三个或以上有处理梯度的样品):利用STEM软件将基因按照表达模式分为不同的趋势、各趋势基因的GO/KEGG功能富集分析、特定基因集聚类分析;

2. 权重基因共表达网络分析(WGCNA)(至少15个样本):根据基因表达模式进行模块划分、样本表达模式分析、模块基因表达模式分析、性状-模块相关性分析、各模块基因的GO/KEGG功能富集分析、基因间调控关系网络图。

 

 

样品要求/项目周期

 

 

请咨询当地销售了解详情。

 
 
 
 
参考文献

[1] Picelli S, Faridani O R, Björklund Å K, et al. Full-length RNA-seq from single cells using Smart-seq2[J]. Nature protocols, 2014, 9(1): 171.

[2]Yan L, Yang M, Guo H, et al. Single-cell RNA-Seq profiling of human preimplantation embryos and embryonic stem cells[J]. Nature structural & molecular biology, 2013, 20(9): 1131.

[3]Usoskin D, Furlan A, Islam S, et al. Unbiased classification of sensory neuron types by large-scale single-cell RNA sequencing[J]. Nature neuroscience, 2015, 18(1): 145. Björklund Å K, Forkel M,

[4] Picelli S, et al. The heterogeneity of human CD127+ innate lymphoid cells revealed by single-cell RNA sequencing[J]. Nature immunology, 2016, 17(4): 451.

 

 

 

Q:10X 单细胞转录组与 smart-seq 技术的区别和优劣势在哪?影响 smart-seq 项目成功率的因素有哪些?

核心区别在于通量高低和研究内容不同,10×通量更高,smart-seq 可以做定量还可以做转录本结构分析。

smart-seq 人鼠动物的案例都有涉及,成功率高低跟样本准备情况有关系。细胞分离之后,快速加入到准备好的裂解液中,这个步骤是成功率关键之一,另外,细胞收集当时的活性也是决定成功率因素之一。

 

Q:10X单细胞标记的细胞数目范围一般是多少?细胞标记上的数目是越多越好吗?还有捕获率偏低是什么原因?

A:标记效率官方是 65%,如果悬液质量比较好,活性高,杂质少,基本都可以达到这个效率,甚至比这个效率还高。

但实际上除了跟效率有关,还跟细胞数目计数准确性有关,因为细胞计数的时候,我们数的视野是很有限的,所以,细胞计数准确性不一定都能保证,所以也会造成标记效率的波动。标记上的细胞多,那么拿到的细胞肯定也多,但是也会有另一种问题,就是单个细胞的数据量少了,所以这里要做一定平衡。捕获率低跟悬液质量关系比较大,杂质,碎片这些往往捕获率低。

 

Q:单细胞测序需要做重复吗?如果做重复的话,是几个重复?

A:重复这问题可以参考普通转录组的演化历史。

首先一个基本逻辑,任何生物学实验都需要做重复的,这是第一点逻辑;第二审稿人也会考虑可执行性。以普通转录组为例,在 2010 年时,普通转录组非常昂贵,一个转录组好几万。那么审稿人也非常理解这一点,所以如果你不做重复的话,通常审稿人也不会太多质疑这一点;随着价格下降以后,审稿人默认大家能够承担这个实验成本了,一般就会要求做重复, 这是普通转录组的演化。即随着成本的不断下降,做重复慢慢的会作为要求多起来。

再说回单细胞,目前单细胞转录组发文章,一般不要求做重复,主要原因还是太贵。但从未来来说,可能随着价格下降,慢慢审稿人可能会要求做重复。

从单细胞测序做重复的必要性来说 ,还需要具体问题具体分析。如果只是关注基因表达, 做细胞的鉴定,然后挖掘一些目标 marker,然后做下游的验证。因为这个研究下的文章重点,其实还是需要有下游验证的。这种情况下不做重复,也没问题。

但如果文章很多结论都来自单细胞测序,那做重复会更可靠。比如关注的是细胞频率,即细胞的比例的变化。因为本身单细胞悬液制备过程中前处理、消化、制悬液以及细胞核的提取这中间其实是有误差的。如果不做重复,然后文章结论又说处理组相比对照组某个细胞比例下降了。其实这结论可能是成疑问了。当然如果单细胞测序没做重复,但后面用流式的方法,做细胞比例验证,那也可以的。

总结来说,做不做重复,还是要考虑成本以及文章的主要结论。推荐最好做 3 个。但考虑性价比的话,两个重复是性价比较高的策略。用最小的成本解决重复的问题。

 

Q:单细胞核测序优势

A:和单细胞测序相比,单细胞核测序的优势在于:

1)细胞核的大小远远小于原生质体细胞,这就避免因为原生质体悬液中有较大的细胞而放弃上机标记。

2)同时,细胞核提取的偏好性小于原生质体制备,能更好地代表整个组织中,真实的细胞类型组成。

3)而且单核提取过程避免了长时间对组织进行酶解消化,进而避免了对基因表达产生影响,可以获得更真实的基因表达情况。

4)有些研究可能需要跨越一个部位的不同生长发育时期,或者实验处理后不同时间点取样,整个周期可能较长,同一批次进行原生质体制备难度比较大,而细胞核制备的话,则可以把不同时期的样本,分别收集进行液氮速冻保存起来,之后同一批次进行单细胞核的制备和标记测序。

5)另外,如果使用细胞核进行单细胞测序研究,则可以应用转录组测序+ATAC 测序多组学联合标记,对每个核同时进行转录本信息以及染色质开放性信息捕获。

6)提取的细胞核,可以使用流式细胞分选等手段,去除大部分碎片杂质和次生代谢产物,获得高纯度的细胞核。

同时也要注意,对细胞核进行测序,细胞质中转录本信息就丢失了,获得的是核内转录本信息,核内的 mRNA 主要是正在加工的新合成 mRNA,并且其含量是少于胞质 mRNA 的。不过众多文献报道核 mRNA 和细胞总 mRNA 的相关性是很高的,分群效果是一致的。

 

Q:marker 基因怎么获得?

A:1)cellmarker:http://biocc.hrbmu.edu.cn/CellMarker/,包括人的 158 个组织 (亚组织)的 467

个细胞类型的 13,605 个 Marker 基因,和鼠的 81 个组织 (亚组织)的 389 个细胞类型的 9, 148 个 Marker 基因;

2)文献梳理;

3)亚群上调表达基因推测;

4)近缘物种的同源基因;

5)基迪奥公司积累数据库

 

 

 

 

 

 

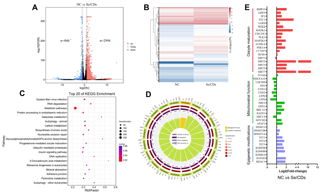
Smart-Seq研究添加硒/CDs对绵羊卵母细胞体外发育能力的有益影响

 

合作单位:内蒙古医科大学

发表期刊:Int J Nanomedicine

 

目的:本研究以二苯二烯(DPDSe)为前驱体,通过水热一步法合成了硒掺杂碳量子点(Se/CDs),通过成熟率、皮质颗粒(CGs)动力学、线粒体活性、活性氧(ROS)产生、表观遗传修饰、转录谱分析等指标,探讨了硒/CDs对绵羊卵母细胞体外发育能力的影响,以及胚胎发育能力。

 

取材:收取NC组和MD组(n=50)的绵羊MII卵母细胞,进行Smart-Seq测序。 

 

结果:1.结果表明,在体外成熟(IVM)过程中添加硒/CDs不仅提高了绵羊卵母细胞的成熟率、CGs动力学、线粒体活性和胚胎发育能力,而且显著降低了ROS的产生水平;

2.此外,添加Se/CDs后,绵羊卵母细胞中H3K9me3和H3K27me3表达水平显著上调,与5mC和5hmC表达水平一致;

3.此外,添加硒/ CDs后,卵母细胞中有2994个差异表达基因(DEGs)上调,846个差异表达基因被抑制;

4. GO和KEGG分析表明,硒/CDs诱导的DEGs与孕激素介导的卵母细胞成熟和线粒体功能呈正相关。硒/CDs的添加显著上调了卵母细胞成熟、线粒体功能和表观遗传修饰相关的DEGs表达水平,进一步证实了硒/CDs的添加对绵羊卵母细胞体外发育能力的有益影响。

 

图1. 硒掺杂碳量子点(Se/CDs)对绵羊MII期卵母细胞转录谱的影响

 

 

 

参考文献:

Wang M, Ren J, Liu Z, et al. Beneficial effect of selenium doped carbon quantum dots supplementation on the in vitro development competence of ovine oocytes[J]. International Journal of Nanomedicine, 2022: 2907-2924.